近日,浙江省舟山市發布《關于2022年風電、光伏項目開發建設有關事項的通知》。
根據《通知》,舟山市2022年海上風電發展目標為:開工30萬千瓦,核準容量100萬千瓦(各區塊年度風電發展目標如下表)。2022年核準項目,需在2023年開工,2024年底前實現全容量并網。
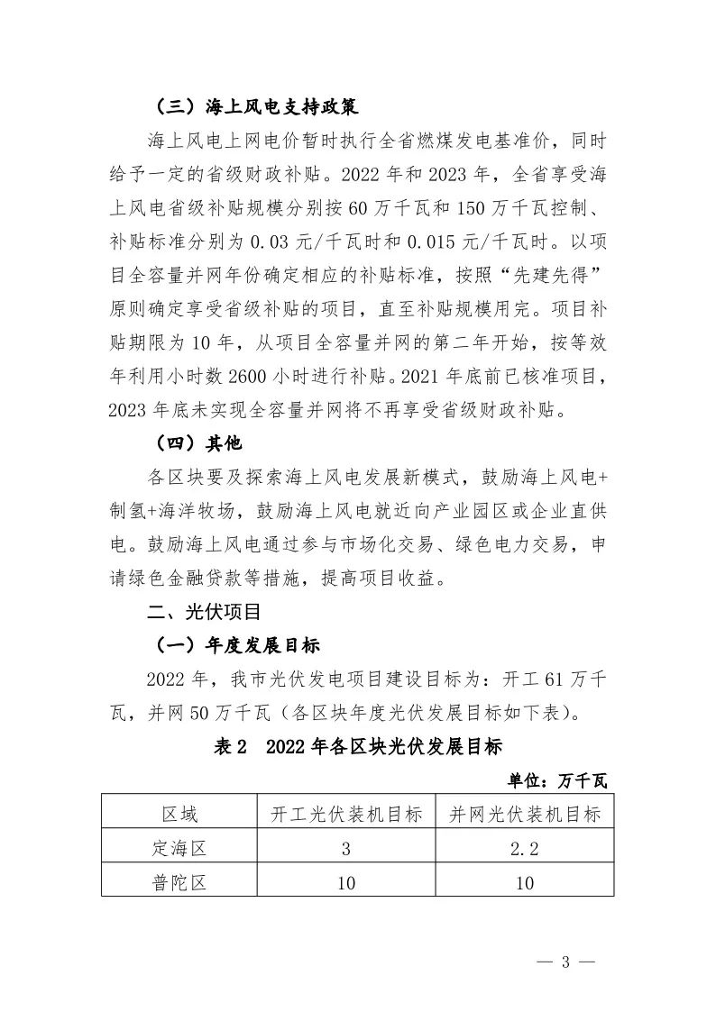
文件表示,海上風電上網電價暫時執行全省燃煤發電基準價,同時給予一定的省級財政補貼。2022年和2023年,全省享受海上風電省級補貼規模分別按60萬千瓦和150萬千瓦控制、補貼標準分別為0.03元/千瓦時和0.015元/千瓦時。以項目全容量并網年份確定相應的補貼標準,按照“先建先得”原則確定享受省級補貼的項目,直至補貼規模用完。項目補貼期限為10年,從項目全容量并網的第二年開始,按等效年利用小時數2600小時進行補貼。2021年底前已核準項目,2023年底未實現全容量并網將不再享受省級財政補貼。






責任編輯: 李穎