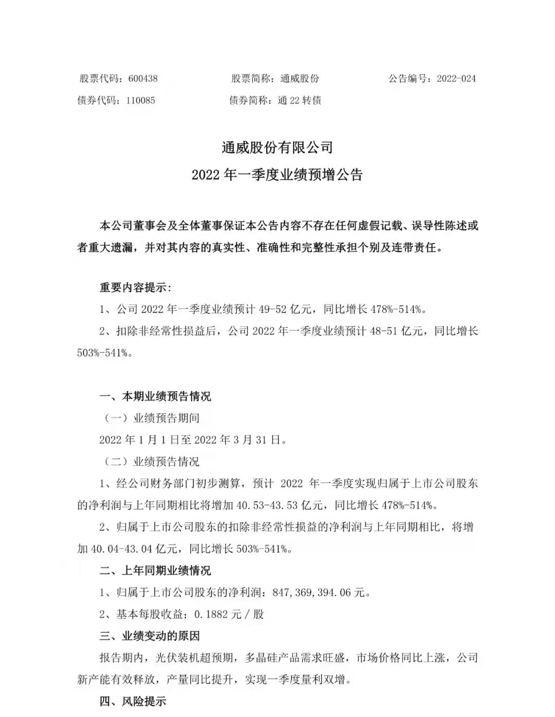
3月27日,通威股份(SH:600438)發布《2022年一季度業績預增公告》,經公司財務部門初步測算,預計2022年一季度實現歸母凈利潤49-52億元,與上年同期相比增加 40.53-43.53億元,同比增長 478%-514%;實現歸母扣非凈利潤48-51億元,與上年同期相比增加40.04-43.04億元,同比增長503%-541%。
對于業績大幅增長的原因,公司認為,報告期內,光伏裝機超預期,多晶硅產品需求旺盛,市場價格同比上漲,公司新產能有效釋放,產量同比提升,實現一季度量利雙增。
此前,通威股份于3月21日與隆基股份簽署價值442億元、為期兩年的多晶硅料長期供貨協議,為公司今明兩年的業績增長打下了堅實基礎。截至3月25日收盤,公司股價報收41.29元/股,總市值為1858.69億元。


責任編輯: 李穎